 无障碍    长者助手 我的收藏   收藏
政府信息公开 规章库

广东省交通运输厅政府信息公开

索引号: 006939844/2025-04927 分类: 工业、交通
发布机构: 广东省交通运输厅 成文日期: 2025-10-09
名称: 返程高峰来了!这些路段通行缓慢请留意!
文号: 发布日期: 2025-10-09
主题词:
【打印】 【字体:    

返程高峰来了!这些路段通行缓慢请留意!

发布日期:2025-10-09  浏览次数:-

  欢乐的时光总是过得飞快,一转眼国庆中秋长假已接近尾声,根据预判分析,10月7日、8日迎来返程高峰车流量约951万车次(←点击查看假期返程预测较为拥堵的路段、服务区等)。

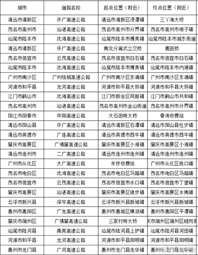
  据“广东交警”发布,截至10月7日13时,全省高速通行缓慢长度超过3公里,时间超过30分钟的点段共25个,在河源市(2)、江门市(1)、茂名市(5)、云浮市(1)、惠州市(2)、清远市(5)、阳江市(1)、汕尾市(3)、广州市(2)、肇庆市(3)。(详情可关注“广东交警”微博实时发布)

247450436848db1675bb.jpeg

  出发前别忘了了解一下返程安全知识,提前规划路线、错峰出行,希望大家能够平安返程。

  提前规划,错峰避堵

  假期出行,应提前做好规划,及时了解路况信息和天气情况,合理安排出行时间和路线,尽量错峰出行。若遇恶劣天气,优先考虑延期出行或调整路线,确认安全后再出发。建议实时关注交通路况,灵活调整行程安排。

eb34fcda0a0a4039aabc.jpeg

  守法驾驶

  驾车出行时,要遵规守法,切勿超速行驶、强超强会;长途驾驶,要注意休息,切勿疲劳驾驶;牢记“开车不喝酒、喝酒不开车”,切勿酒驾醉驾;驾乘汽车务必全程系好安全带;夜间和雨雪雾天气行车,注意“降速、控距、亮尾”,确保安全驾驶。

  文明驾驶,严守安全

  高速公路行车,要保持安全车距和规定车速,遇交通拥堵,切勿随意穿插、占用应急车道。临近高速出口要注意观察、提前变道,错过出口时切勿急刹车或倒车。发生交通事故,要“车靠边、人撤离、即报警”,避免发生二次事故。

dd4c43808f7a695f1991.jpeg

  驾车前往山区景区,要注意观察、文明礼让,通过没有信号灯的路口要“一慢二看三通过”;行经急弯陡坡、长下坡、临水临崖等道路,要降低车速,切勿在弯坡路段超速行驶、变道超车。

  大车返程安全提示

  返程途中,请广大大客车、大货车驾驶人自觉遵守交通安全法规,严禁超速、超载行驶。车辆速度过快或负荷过重,极易导致制动失效、侧翻等严重事故。

  遇前方拥堵、施工、事故或恶劣天气等情况,请提前减速慢行,保持安全车距,依次通行,不急刹、不争道。

  行驶中如车辆出现故障,应立即靠边停车,开启危险报警闪光灯,在来车方向150米外设置警告标志,并迅速撤离至护栏外安全区域。

  同时,请中重型货车、大中型客车靠右侧通行。

  如遇缓行,请牢记这些知识点——

  堵车牢记十二字法则

  拥堵路段容易发生追尾、擦碰事故。

  如遇前方排队缓行,一定要早减速、早示意、留空间、顾前后,给自己和其他车辆留出安全反应距离。          

  遇到临时管控,需要跟车通行时,注意低速慢行,保持车距,不要随意变更车道产生新的拥堵。

  再堵也不能走“捷径”!

  堵车时,个别驾驶人将应急车道当“捷径”,想比其他车辆更快摆脱堵车,殊不知这样做很可能会堵住救援的“生命通道”!

ca33895098867717740c.png

▲今年1月22日,广西桂林高速公路上的应急车道被数辆私家车占用,导致救护车通行艰难。

  根据《道路交通安全违法行为记分管理办法》规定,驾驶机动车在高速公路或者城市快速路上,违法占用应急车道行驶的,一次记6分。

  无论是返程还是仍在旅途,都要把安全放在首位,提前关注天气预报和路况信息,安全驾驶,平安返程。